0871-28598494
13863548092
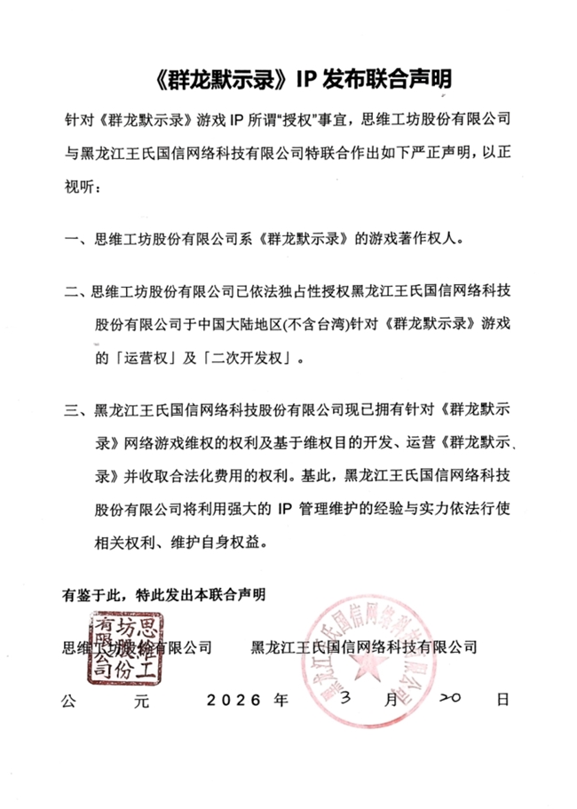
2026年3月17日,黑龙江王氏国信网络科技有限公司(以下简称“花叮娱乐”)正式对外宣布,已经与台湾游戏研发厂商“思维工坊”签约,获得旗下3D玄幻经典网游《
2026年3月17日,黑龙江王氏国信网络科技有限公司(以下简称“花叮娱乐”)正式对外宣布,已经与台湾游戏研发厂商“思维工坊”签约,获得旗下3D玄幻经典网游《群龙默示录》在中国大陆的独家运营权、二次开发权。

《群龙默示录》(DragonsProphet,曾用名:龙之预言者)是一款3D奇幻MMORPG网游,采用自研RENA引擎构建欧式奇幻大陆奥拉蒂亚。游戏以第二次群龙之战后恶魔黑龙再度威胁世界为背景,玩家可与300余种习性各异的龙兽缔结契约,通过骑乘捕捉、培育龙巢伙伴参与战。该游戏架空了一个“人与龙兽”共存的世界,以‘龙’为主轴展开了一系列冒险故事,游戏拥有RENA心跳引擎、Auto-Target无锁定战斗以及攻击技能COMBO系统,无限制自由空战、驯龙系统、载具战斗、甚至空岛沙盒玩法,等待玩家的探索。
目前,《群龙默示录》运营团队也已经在紧密的筹备游戏的相关上线的运营计划。后续将逐步公布游戏内测信息。我们也诚邀热爱《群龙默示录》的玩家加入官方交流群1090637864,一起享受在奥拉蒂亚大陆的游戏乐趣吧!

花叮娱乐隶属于黑龙江王氏国信网络科技有限公司,成立于2005年,是全国首家集交友、视频、资讯、游戏平台、游戏研发、于一体的娱乐资讯聚合综合性网站。公司以怀旧经典IP复活、老端游深耕打造为核心,并以“健康玩游戏”为信念,努力为玩家打造出*优秀的游戏产品。目前公司所运营的游戏有:端游《连城绝》、《露娜2:光明战记》、《上古封神之萨满现世》、《十二之天》系列等。
Copyright © 2026 PA视讯集团科技有限公司 (PA Vision Group) 版权所有 PA视讯官网提供技术支持 备案号:鲁ICP备2022034756号-1